新聞中心
政策法規
發改委發布招標投標法修改決定 創新和節能環保考量將加重
國家發 改委8月29日發布公告,修改后的《招標投標法》和《招標投標法實施條例》向社會公開征求意見。《招標投標法》共有8項內容進行了修改,《招標投標法實施條例》共有2項內容進行了修改。
?
在對招標法第19條的修改中,在保留原有“國家對招標項目的技術、標準有規定的,招標人應當按照其規定在招標文件中提出相應要求”內容的基礎上,增加了“招標人可以在招標文件中合理設置支持技術創新、節能環保等方面的要求和條件”的內容,加重了創新和節能環保在招投標中的考量力度。
?
關于修改《招標投標法》《招標投標法實施條例》的決定(征求意見稿)和《招標投標法》《招標投標法實施條例》修改前后對照表的全文如下:
?
關于修改《招標投標法》的決定
(征求意見稿)
?
一、將第三條中的“國務院發展計劃部門”修改為“國務院發展改革部門”。
?
二、第五條增加一款,作為第二款:“國家鼓勵利用信息網絡進行電子招標投標。數據電文形式與紙質形式的招標投標活動具有同等法律效力。”
?
三、刪去第十三條第二款第三項。
?
四、將第十九條第二款修改為:“國家對招標項目的技術、標準有規定的,招標人應當按照其規定在招標文件中提出相應要求。招標人可以在招標文件中合理設置支持技術創新、節能環保等方面的要求和條件。”
?
五、將第二十四條修改為:“招標人應當確定投標人編制投標文件所需要的合理時間;但是,依法必須進行招標的項目,自招標文件開始發出之日起至投標人提交投標文件截止之日止,最短不得少于二十日,采用電子招標投標在線提交投標文件的,最短不得少于十日。”
?
六、第四十一條增加一款,作為第二款:“前款第二項中標條件適用于具有通用技術、性能標準或者招標人對其技術、性能沒有特殊要求的招標項目。”
?
七、將第四十七條修改為:“依法必須進行招標的項目,招標人應當自訂立書面合同之日起十五日內,向有關行政監督部門提交招標投標和合同訂立情況的書面報告及合同副本。”
?
八、第四十八條增加一款,作為第四款:“依法必須進行招標的項目,招標人和中標人應當公布合同履行情況。”
?
關于修改《招標投標法實施條例》的決定
(征求意見稿)
?
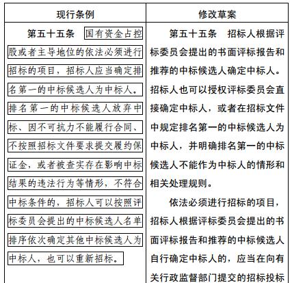
一、將第五十五條修改為:“招標人根據評標委員會提出的書面評標報告和推薦的中標候選人確定中標人。招標人也可以授權評標委員會直接確定中標人,或者在招標文件中規定排名第一的中標候選人為中標人,并明確排名第一的中標候選人不能作為中標人的情形和相關處理規則。
?
“依法必須進行招標的項目,招標人根據評標委員會提出的書面評標報告和推薦的中標候選人自行確定中標人的,應當在向有關行政監督部門提交的招標投標情況書面報告中,說明其確定中標人的理由。”
?
二、第五十九條增加一款,作為第四款:“依法必須進行招標的項目,招標人和中標人應當公布合同履行情況。”
?
《中華人民共和國招標投標法》修改前后對照表
(條文中加框部分為修訂草案刪去內容,黑體字部分為修改內容)






?
《中華人民共和國招標投標法實施條例》修改前后對照表
(條文中加框部分為修訂草案刪去內容,黑體字部分為修改內容)


來源:節能一言堂
